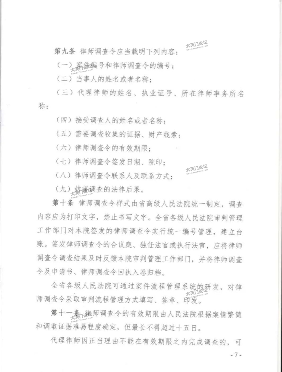
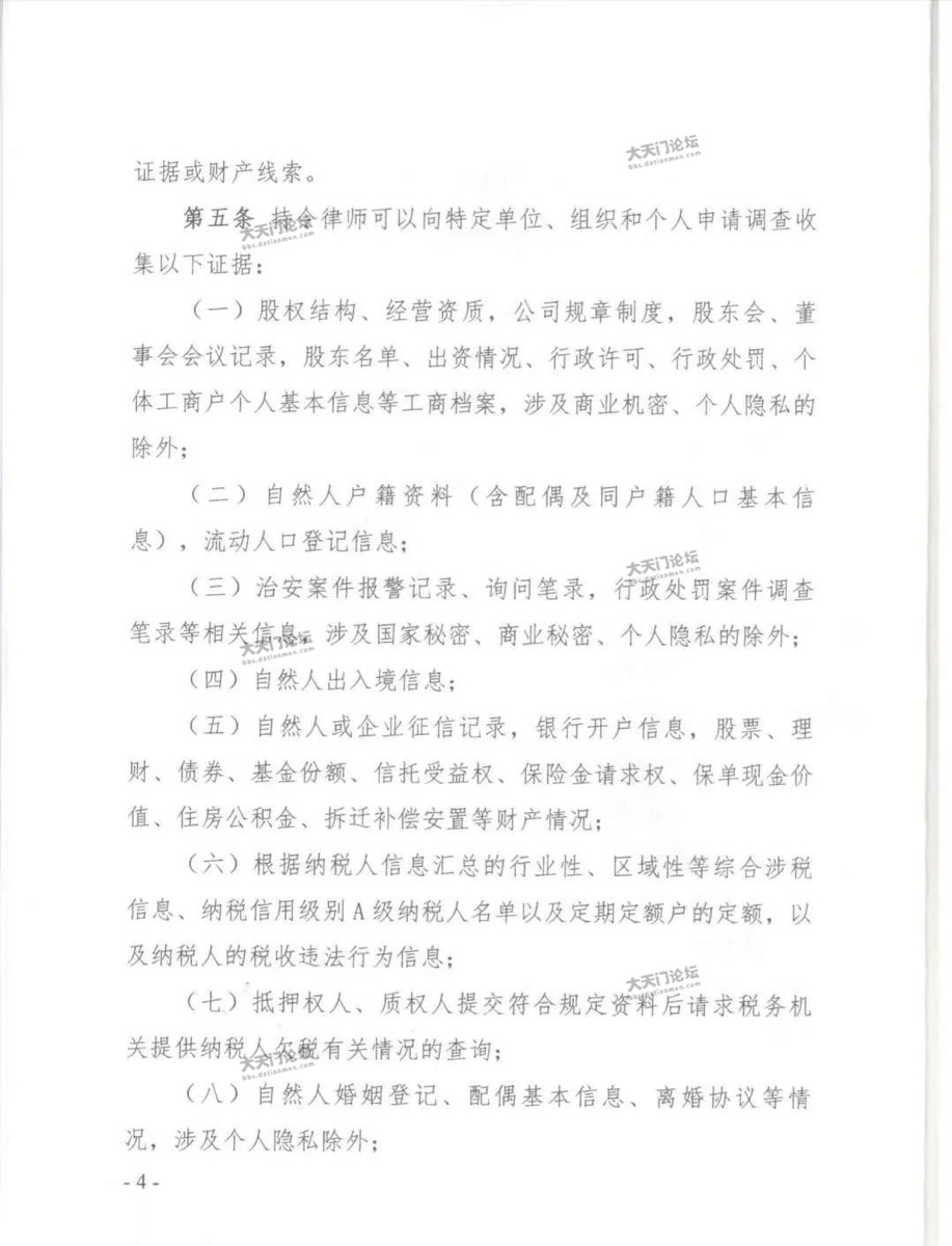
湖北省高院新规!律师调查令可调查几乎所有财产状况!执X阶段,大有可为!
查令,通过人民法院内网公示并将相关情况通报同级司法行政机关。
第十七条刑事诉讼中附带民事部分的律师调查令适用参照
本规定执行。
第十八条本规定自发布之日起施行。
附件:
1. 律师调查令申请书(样式)
2. 律师调查令文书(样式)
3. 律师调查令回执(样式)
4. 律师调查令使用承诺书
第十七条刑事诉讼中附带民事部分的律师调查令适用参照
本规定执行。
第十八条本规定自发布之日起施行。
附件:
1. 律师调查令申请书(样式)
2. 律师调查令文书(样式)
3. 律师调查令回执(样式)
4. 律师调查令使用承诺书
附件1
律师调查令申请书(样式)
当事人:
申请人:XX X , 湖北 X X X 律师事务所律师, 执业证号:XXX
XX X , 湖北X X X 律师事务所律师,执业证号:XXX
请求事项:
因X X X ( 原告/上诉人/申请执行人)与X X X(被告/被上诉人/被执行人) X X X 纠纷一案中,存在因客观原因不能自行收集证据的情形,特请求贵院开具律师调查令,以便申请人能够持律师调查令前往X X X 调查收集如下证据材料:
1.
事实和理由:
1.
2.
此致
湖北省X X X 人民法院
当事人:XXX
申请人:XXX XXX
X X X 律师事务所(公章)
年 月 日
申请人:XX X , 湖北 X X X 律师事务所律师, 执业证号:XXX
XX X , 湖北X X X 律师事务所律师,执业证号:XXX
请求事项:
因X X X ( 原告/上诉人/申请执行人)与X X X(被告/被上诉人/被执行人) X X X 纠纷一案中,存在因客观原因不能自行收集证据的情形,特请求贵院开具律师调查令,以便申请人能够持律师调查令前往X X X 调查收集如下证据材料:
1.
事实和理由:
1.
2.
此致
湖北省X X X 人民法院
当事人:XXX
申请人:XXX XXX
X X X 律师事务所(公章)
年 月 日
附件2
湖北省X X X 人民法院
律师调查令(样式)
(20 ) 鄂X X民(执)调令X X 号
xxxx (接受调查人名称):
我院受理(原告/上诉人/申请执行人) X X 与( 被告/被上诉人/被执行人) X X 纠纷(案由) 一案, 案号为 X X 。X X(当事人)因客观原因无法取得有 关证据, 于X X 年X X 月X X日向本院提出调查取证申请。为查明案件事实,根据省高级人民法院及(相关单位)联合印发的《关于在民事审判程序和执行程 序中实行律师调查令的若于规定(试行)》的规定,经本院审查 决定,指定X X 律师事务所X X 律师、X X 律师前来你处收集、调查下列证据材料:
1. 打印文字,不得书写。
2. 打印文字,不得书写。
3. 打印文字,不得书写。
代理律师:XX ( 性别:X, 律师执业证编号:XX)
代理律师:xx (性别:X, 律师执业证编号:XX)
(法院联系人:联系电话:)
请你在核对持令的二名律师的执业证书、律师事务所所函并确认无误后,向持令律 师提供上述指定证据材料。不宜提供原件的,可提供复印件,并注明与原件核对无异,在提供的证据材料上加盖起证明作用的单位骑缝章,注明材料的总页数并由经办人签名。如认为所调取证据不宜直接交由代理律师,可将调取证据装袋密封,并在密封处盖章。
对本律师调查令非打印文字的调查内容或指定调查内容以 外的证据, 你有权拒绝向持令律师提供。不能提供证据或无证据提供的,应当在律 师调查令上以书面形式说明原 因,由经办人签名、加盖单位印章后交持令律师。
依据法律和司法解释规定,有义务协助律师调查令实施的单位或个人,应当积极协助持令律师收集、调查证据。无正当理由拒绝或妨碍调查取证的,人民法院可根据情节轻重,依照
《中华人民共和国民事诉讼法》第一百一十四条之规定予以处罚。对有协助义务而拒不履行的单位和公职人员,人民法院可以向有关主管部门通报情况,也可以向有关机关提出予以纪律处分的司法建议。
本调查令有效期限为:
年月 日至年月 日。此令。
湖北省X X X 人民法院
年 月 日 (院印)
xxxx (接受调查人名称):
我院受理(原告/上诉人/申请执行人) X X 与( 被告/被上诉人/被执行人) X X 纠纷(案由) 一案, 案号为 X X 。X X(当事人)因客观原因无法取得有 关证据, 于X X 年X X 月X X日向本院提出调查取证申请。为查明案件事实,根据省高级人民法院及(相关单位)联合印发的《关于在民事审判程序和执行程 序中实行律师调查令的若于规定(试行)》的规定,经本院审查 决定,指定X X 律师事务所X X 律师、X X 律师前来你处收集、调查下列证据材料:
1. 打印文字,不得书写。
2. 打印文字,不得书写。
3. 打印文字,不得书写。
代理律师:XX ( 性别:X, 律师执业证编号:XX)
代理律师:xx (性别:X, 律师执业证编号:XX)
(法院联系人:联系电话:)
请你在核对持令的二名律师的执业证书、律师事务所所函并确认无误后,向持令律 师提供上述指定证据材料。不宜提供原件的,可提供复印件,并注明与原件核对无异,在提供的证据材料上加盖起证明作用的单位骑缝章,注明材料的总页数并由经办人签名。如认为所调取证据不宜直接交由代理律师,可将调取证据装袋密封,并在密封处盖章。
对本律师调查令非打印文字的调查内容或指定调查内容以 外的证据, 你有权拒绝向持令律师提供。不能提供证据或无证据提供的,应当在律 师调查令上以书面形式说明原 因,由经办人签名、加盖单位印章后交持令律师。
依据法律和司法解释规定,有义务协助律师调查令实施的单位或个人,应当积极协助持令律师收集、调查证据。无正当理由拒绝或妨碍调查取证的,人民法院可根据情节轻重,依照
《中华人民共和国民事诉讼法》第一百一十四条之规定予以处罚。对有协助义务而拒不履行的单位和公职人员,人民法院可以向有关主管部门通报情况,也可以向有关机关提出予以纪律处分的司法建议。
本调查令有效期限为:
年月 日至年月 日。此令。
湖北省X X X 人民法院
年 月 日 (院印)
附 件 3
湖北省 X X X 人民法院
律师调查令(回执)
(20 ) 鄂X X 民(执)调令X X 号
湖北省X X X X 人民法院:
你院X X X 一案调查令巳于X 月X 日收悉。根据你院的要求,现提供如下证明材料:
1.
2.
3.
以上材料共X 页。
不能提供调查令所列第X X 项证明材料,原因是:
经办人:(签字)
X X X X 年X X 月X X 日
(接受调查人印章或捺印)
接受调查人联系方式:
(此联由代理律师交还本院附卷)
湖北省X X X X 人民法院:
你院X X X 一案调查令巳于X 月X 日收悉。根据你院的要求,现提供如下证明材料:
1.
2.
3.
以上材料共X 页。
不能提供调查令所列第X X 项证明材料,原因是:
经办人:(签字)
X X X X 年X X 月X X 日
(接受调查人印章或捺印)
接受调查人联系方式:
(此联由代理律师交还本院附卷)
附件4
律师调查令使用承诺书
湖北省X X X 人民法院:
作为律师调查令申请人,在使用律师调查令过程中,将遵守相关法律规定,并作出以下承诺:
1. 持令调查时,主动出示律师调查令和执业证等证件, 交由接受调查人核对。
2. 在律师调查令的有效期间调查取证,有效期限届满,不得使用律师调查令。
3. 持令取证后,在调查结束后五个工作日内将调查收集证据、调查令回执交回人民法院。
4. 因自身原因未使用调查令或接受调查人未提供证据,在调查令载明的有效期限届满后五个工作日内,将调查令和回执退还人民法院。
5. 对调查获得的证据和信息,仅限于本案审判(执行)工作使用,不对外泄露和擅作他用。
如违反上述内容,按照《关于在民事审判程序和执行程序中实行律师调查令的若于规定(试行)》第十六条处理。
申请人:(签字)
年 月 日
作为律师调查令申请人,在使用律师调查令过程中,将遵守相关法律规定,并作出以下承诺:
1. 持令调查时,主动出示律师调查令和执业证等证件, 交由接受调查人核对。
2. 在律师调查令的有效期间调查取证,有效期限届满,不得使用律师调查令。
3. 持令取证后,在调查结束后五个工作日内将调查收集证据、调查令回执交回人民法院。
4. 因自身原因未使用调查令或接受调查人未提供证据,在调查令载明的有效期限届满后五个工作日内,将调查令和回执退还人民法院。
5. 对调查获得的证据和信息,仅限于本案审判(执行)工作使用,不对外泄露和擅作他用。
如违反上述内容,按照《关于在民事审判程序和执行程序中实行律师调查令的若于规定(试行)》第十六条处理。
申请人:(签字)
年 月 日
赏
还没有人进入打赏大厅,快来打赏吧

赞过的人