滞留在天门的省内人员请进

2020-03-11   发表于 天门聚焦   阅读 4.7万   回复 71
我是滞留在天门的武汉人(我老婆是天门人),今天打天门防疫指挥部电话问了一下,说是要有武汉那边的返汉申请表已盖章,然后是健康证明,然后是绿码就可以走了。
请问各位是否有已经成功离天门的?交流一下。
对了,我今天上午还是灰码,下午就变绿码了,但我同行的家属还都是灰码。
作者补充于 2020-03-11
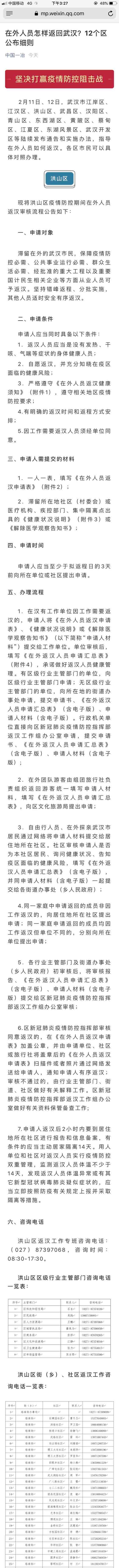
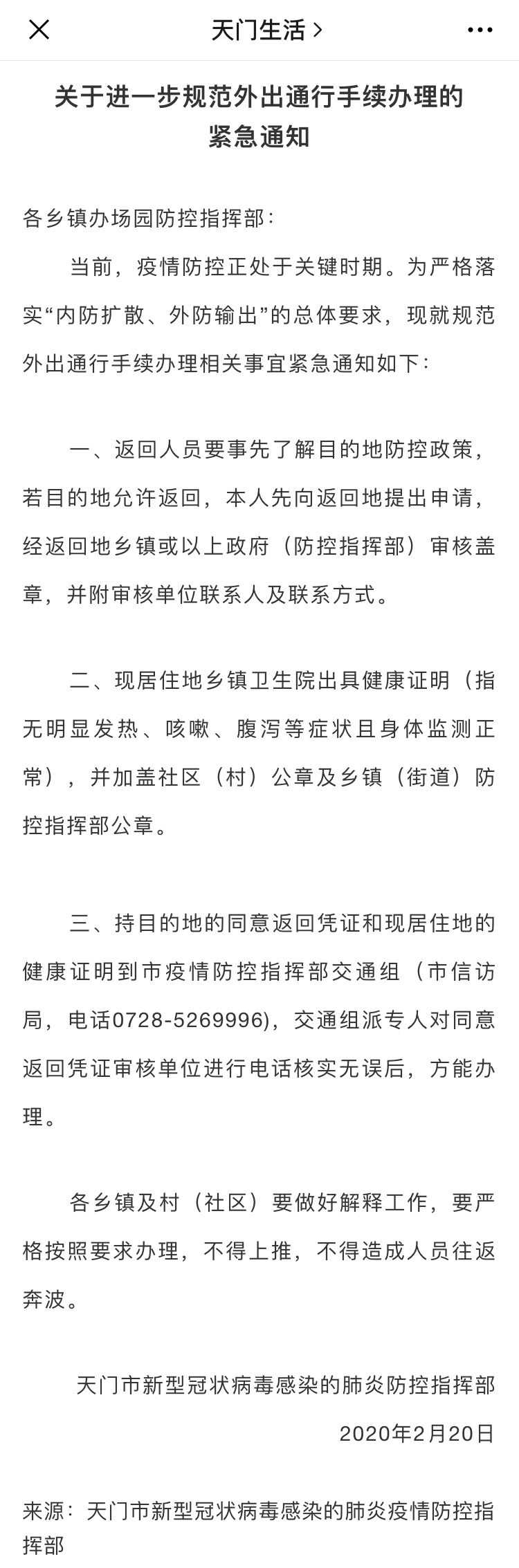
这是洪山区返汉流程以及出天门通行办理流程,以及25号关闭通道的通知
作者补充于 2020-03-12
最重要的一张图片来了!!!!!!
  • 回复71
请先后再发布回复
我的回复
qdd7758 最后回复于 2020-03-13

粉丝 40

2020-03-11

粉丝 9

2020-03-11

粉丝 2

2020-03-11

粉丝 7

2020-03-11
:级别比北京,上海低,跟深圳,广州的区一个级别。广深为副省级城市,区书记为副厅级,天门书记也是副厅级同级别。
2020-03-11
:@pipita GDP差太多
2020-03-11

粉丝 12

2020-03-11
:我的办下来了,是公司给办的,盖的是洪山区的防疫指挥部的章。但是我家属的公司不管,还在走社区的流程
2020-03-11
:好的知道了,谢谢!
2020-03-11
:武汉健康码你有打卡嘛?
2020-03-11
展开5条回复

粉丝 648

2020-03-11
:你这样天天怼别人有意思吗?别人想回家,恢复正常生活碍你事了?
2020-03-11

粉丝 9

2020-03-11

粉丝 22

2020-03-11
:客观来说确实是这样,但是我当时来天门主观上不是来躲难的,只是放假了回天门探亲。现在是回去的时候了。
2020-03-11
:你伢运气好,要是在武汉只能关在自己家里,连门都迈不出,如果在天门乡下就好,至少可以出门晒太阳,门前屋后楼顶还有田野自由活动,比在武汉爽太多了。
2020-03-11
:@kivnr 这个确实是这样,天门相对武汉来说安全多了,另一个就是这里场地大,50多天了,如果是在武汉小区里,就只能关起大门宅家里了,大人还好,小孩子伤不起。
2020-03-12
展开1条回复

粉丝 2

2020-03-11
:想出省还很难,几乎不可能,每天都是严控离汉离鄂
2020-03-11

粉丝 9

2020-03-11
:我就是目前的情况。打算从天门农村到天门城区,天门城区接收,但是农村这边村委会不开证明。
2020-03-12

粉丝 2

2020-03-11

粉丝 11

2020-03-11
:没车的可以蹭别人回汉的车,要是等公共交通那真是不知道要什么时候了
2020-03-11

粉丝 11

2020-03-11
:没办完啊
2020-03-11
:基本已办完
2020-03-12
:@诺基亚1520 哪天回啊?
2020-03-12
展开1条回复

粉丝 6

2020-03-11
:你们当地的社区,或村支书怎么说?还是不给开?
2020-03-11
:我也有接受地的证明,天门现在可以开通行证了吗
2020-03-11
 物业给开了,但没用,要镇卫生院的健康证明加盖人民政府章
2020-03-11
展开6条回复

粉丝 4

2020-03-11
2020-03-11
:打得通吗?
2020-03-11
:@渔薪董塌村 打的通,我过通过3次好像,然后有大概4次没打通
2020-03-12
展开2条回复

粉丝 2

2020-03-11
:这么牛?先别走,来聊聊
2020-03-11
:其实你问的我也不知道,明天我要打指挥部电话问清楚。
2020-03-11
:你健康证明是什么时候哪里开的啊?
2020-03-11
展开9条回复

粉丝 4

2020-03-12

粉丝 853

2020-03-12

粉丝 22

2020-03-12
正在努力加载...

赞过的人

举报

请点击举报理由